3.7. Структура принципиальных электрических схем лифтов с релейно-контакторными НКУ
Узел определения местонахождения кабины и выбора направления движения лифтов с релейно-контакторными НКУ
В отечественном лифтостроении для лифтов с
релейно-контакторными НКУ применяют два схемных решения этого узла: в
первом случае он построен на этажных переключателях ЭП, а во втором — на
датчиках селекции ДчС и реле РИС. Рассмотрим принцип действия обоих
вариантов данного узла на упрощенных схемах.
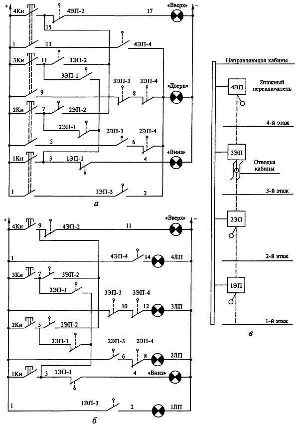
На рис. 3.1 приведены электрические схемы, поясняющие принцип действия
узла определения местонахождения кабины и выбора направления движения,
построенного на этажных переключателях для пассажирских лифтов с
автоматическими дверями (рис. 3.1, а), грузовых и больничных лифтов с
распашными дверями (рис. 3.1, б).
В качестве выходных элементов узлов используются сигнальные лампы
«Вверх», «Вниз», «Двери» и «ЛП» (местонахождение кабины), которые
заменяют соответствующие реле или контакторы в реальных электрических
схемах лифтов.
Этажные переключатели ЭП монтируют в шахте лифта, по одному на каждом
этаже или остановочной площадке. Сбоку кабины устанавливают
комбинированную отводку, которая воздействует на ролик рычага ЭП и
переводит рычаг в нулевое положение при подходе кабины:
к зоне замедления какого-либо этажа или остановочной площадки (для
лифтов с двухскоростным электродвигателем главного привода);
к зоне остановки какой-либо загрузочной площадки или этажа (для лифтов с
односкоростным электродвигателем главного привода).
После того как кабина пройдет очередной этаж (остановку) вверх, рычаг ЭП
переводится в левое положение, а после ее прохода вниз — в правое.
Каждое изменение положения рычага ЭП
сопровождается переключением его контактной группы (электрических контактов). Замкнутое («+») и разомкнутое («-») состояния электрических контактов ЭП определяют по так называемой диаграмме его работы для заданного местонахождения кабины (здесь 0 — положение рычага ЭП в момент воздействия на него отводки кабины):
Контакт
Положение рычага
Левое
0
Правое
1
+
-
-
2
-
-
+
3
-
+
+
4
+
+
-

Рис. 3.1. Электрические схемы узла определения
местонахождения кабины и выбора направления движения, построенного на
этажных переключателях:
а — для пассажирских лифтов с автоматическими дверями; б — для грузовых
и больничных лифтов с распашными дверями; в — схема, поясняющая
принцип действия узла
Рассмотрим принцип действия узлов для двух
ситуаций: кабина находится на третьем этаже либо между первым и вторым
этажом. В первом случае (см. схему на рис. 3.1, в) рычаги 1ЭП и 2ЭП
находятся в левом положении, ЗЭП — в нулевом и 4ЭП — в правом. Поэтому
электрические контакты 1ЭП-1, 2ЭП-1, 2ЭП-4, ЗЭП-З, ЗЭП-4 и 4ЭП-2
замкнуты, а 1ЭП-3, 2ЭП-2, 2ЭП-3, ЗЭП-1, ЗЭП-2 и 4ЭП-4 разомкнуты
(диаграмма).
В схеме, изображенной на рис. 3.1, б, при этом включена лампа ЗЛП,
указывающая номер этажа, на котором находится кабина. При нажатии и
удержании кнопки, например ЗКн в схеме, приведенной на рис. 3.1, а,
включается лампа «Двери» (в реальном лифте — реле РОД) по цепи 1 (+)—ЗКн—9—ЗЭП-З—8—ЗЭП-4—
лампа «Двери» (-). В схеме, приведенной на рис. 3.1, б, никаких
изменений не произойдет. Если нажать и удерживать кнопку второго этажа,
то в обеих схемах включится лампа «Вниз», указывающая направление
движения кабины (в реальном лифте — контактор КН).
В случае когда кабина расположена между первым и вторым этажом, рычаг
1ЭП находится в левом положении, а рычаги 2ЭП, ЗЭП и 4ЭП — в правом.
Электрические контакты 1ЭП-1, 2ЭП-2, 2ЭП-3, ЗЭП-2, ЗЭП-З и 4ЭП-2
замкнуты, а 1ЭП-3, 2ЭП-1, 2ЭП-4, ЗЭП-1, ЗЭП-4 и 4ЭП-4 разомкнуты.
При нажатии и удержании кнопки, например, ЗКн в обеих схемах включатся
лампы «Вверх», в то время как лампы ЛП и «Двери» включиться не могут,
поскольку их цепи разомкнуты контактами ЭП. На крайних этажах в отличие
от промежуточных используются два электрических контакта ЭП. Их рычаги
могут переводиться в следующие положения: 1ЭП — в нулевое и левое, 4ЭП —
в нулевое и правое.
На рис. 3.2 приведена электрическая схема, поясняющая принцип действия
узла определения местонахождения кабины и выбора направления движения,
построенного на датчиках селекции ДчС и реле РИС. Датчики ДчС
установлены в шахте лифта, по одному на каждом этаже. Сбоку кабины
имеется металлический шунт, воздействующий на датчик ДчС при входе
кабины в зону замедления какого-либо этажа. Из этого следует, что при
нахождении кабины в зоне замедления или точной остановки любого этажа
контакт ДчС (данного этажа) разомкнут, а включенное последовательно с
ним реле РИС отключено, тогда как электрические контакты ДчС других
этажей замкнуты.
Рассмотрим принцип действия узла селекции для случая нахождения кабины
на третьем этаже, когда реле ЗРИС отключено, а реле 1РИС, 2РИС, 4РИС и
5РИС включены. При нажатии и удержании кнопки ЗКн включится лампа
«Двери» по цепи 01 (+)— ЗКн—9 — ЗРИС—4—лампа «Двери»—02 (-). Если нажать
на кнопку, например, 2Кн, то включится лампа «Вниз» по цепи 01—2Кн—
5-2РИС- 3-1 РИС-1-1 РИС-2 -лампа «Вниз»-02.
Содержание
- 1. ВВЕДЕНИЕ (лифты)
- 2. 1.1. Определение лифта
- 3. Устройство и состав типового лифта
- 4. Машинное и блочное помещения оборудованиятиповых лифтов
- 5. Шахта лифта (устройство) - часть 1
- 6. Шахта лифта (устройство) - часть 2
- 7. Шахта лифта (устройство) - часть 3
- 8. Шахта лифта (устройство) - часть 4
- 9. Классификация лифтов
- 10. 1.4.
- 11. Контрольные вопросы
- 12. Контрольные вопросы
- 13. Контрольные вопросы
- 14. 2.1. Лифтовые лебедки - часть 1
- 15. 2.1. Лифтовые лебедки - часть 2
- 16. Лифтовая лебедка с червячным редуктором иканатоведущим шкивом.
- 17. Редукторы лифтовых лебёдок - часть 1
- 18. Редукторы лифтовых лебёдок - часть 2
- 19. Контрольные вопросы
- 20. Канатоведущие органы, блоки и контршкивылифтовых лебёдок
- 21. Барабаны лифтовых лебёдок
- 22. Канатоведущие шкивы лифтовых лебёдок
- 23. Блоки и контршкивы лифтовых лебёдок
- 24. Муфты лифтовых лебёдок
- 25. Тормозные устройства лифтовых лебёдок - часть 1
- 26. Тормозные устройства лифтовых лебёдок - часть 2
- 27. Колодочный тормоз с короткоходовымэлектромагнитом постоянного тока типа МП-201
- 28. Контрольные вопросы
- 29. Кабины лифтов
- 30. Каркас кабины лифта
- 31. Пол и устройства контроля загрузки кабины лифта- часть 1
- 32. ф
- 33. Уравновешивающие элементы кабины лифта
- 34. Гибкие уравновешивающие элементы кабины лифта
- 35. Направляющие башмаки кабины лифта
- 36. Смазывающие аппараты башмаков кабины лифта
- 37. Контрольные вопросы
- 38. Подвески кабин и противовесов лифта
- 39. Пружинные подвески лифта
- 40. Жесткая подвеска лифта
- 41. Полиспастная подвеска лифта
- 42. Ловители лифта
- 43. Лифтовые ловители резкого торможения
- 44. Лифтовые ловители плавного торможения
- 45. Механизм включения ловителей лифта - часть 1
- 46. Механизм включения ловителей лифта - часть 2
- 47. Ограничитель скорости лифта
- 48. Лифтовой ограничитель скорости центробежноготипа с горизонтальной осью вращения
- 49. Лифтовой ограничитель скорости с инерционнымроликом
- 50. Двери шахты и кабины лифта
- 51. Двери шахты и дверные замки лифта
- 52. Распашные двери шахты лифта - часть 1
- 53. Распашные двери шахты лифта - часть 2
- 54. Горизонтально-раздвижные двери шахты лифта -часть 1
- 55. Горизонтально-раздвижные двери шахты лифта -часть 2
- 56. Распашные двери кабины лифта
- 57. Горизонтально-раздвижные двери кабины лифта -часть 1
- 58. Горизонтально-раздвижные двери кабины лифта -часть 2
- 59. Лифтовые канаты - часть 1
- 60. Первоначальный коэффициент запаса прочности при отношении D/d
- 61. Направляющие кабины и противовеса лифта -часть 1
- 62. Направляющие кабины и противовеса лифта - часть2
- 63. Направляющие кабины и противовеса лифта - часть3
- 64. Марка
- 65. Упоры и буфера лифта
- 66. Пружинные буфера лифта
- 67. Гидравлические буфера лифта - часть 1
- 68. Гидравлические буфера лифта - часть 2
- 69. 3.1. Общие сведения
- 70. Требования к электроприводу,электропроводке и освещению лифтов с РЕЛЕЙНО-КОНТАКТОРНЫМИ НКУ
- 71. Виды и системы управления лифтов сРЕЛЕЙНО-КОНТАКТОРНЫМИ НКУ
- 72. Наименование и назначениеэлектрооборудования и электроаппаратов лифтов с РЕЛЕЙНО-КОНТАКТОРНЫМИ НКУ
- 73. Классификация электрических схем лифтов сРЕЛЕЙНО-КОНТАКТОРНЫМИ НКУ
- 74. Условные обозначения элементовэлектрических схем лифтов с релейно-контакторными НКУ
- 75. Структура принципиальных электрических схемлифтов с релейно-контакторными НКУ
- 76. Узел определения местонахождения кабины и выборанаправления движения лифтов с релейно-контакторными НКУ
- 77. Узел тормозного устройства лифтов срелейно-контакторными НКУ
- 78. Узлы питания лифтов с релейно-контакторными НКУ
- 79. Применение R— С-цепочек в электрических схемахлифтов
- 80. Устройство и принцип действия лифтовыхприборов типа «Логика И-300»
- 81. Правила чтения принципиальных электрическихсхем лифтов с релейно-контакторными НКУ
- 82. ->
- 83. Краткая характеристика системы управления лифтом
- 84. Краткая характеристика системы управления лифтом
- 85. Контакт
- 86. 3.13.2. Программы работы лифтов общегоназначения грузоподъемностью 500, 1000, 2000 и 3200 кг с номинальнойскоростью движения кабины 0,5 м/с и грузоподъемностью 5000 кг сноминальной скоростью движения кабины 0,25 м/с
- 87. Режим «Нормальная работа»
- 88. Контакт
- 89. Программа работа лифта в режиме «Нормальная работа»
- 90. Режим «Нормальная работа»
- 91. Соединение
- 92. 3.15.2. Программы работы пассажирского лифта дляжилых зданий грузоподъемностью 320 (500) кг с номинальной скоростьюдвижения кабины 1,0 м/с, светящимися кнопками и одиночным управлением
- 93. Режим «Нормальная работа»
- 94. 3.16. Групповая работа пассажирских лифтов -часть 1
- 95. Соединение
- 96. Групповая работа пассажирских лифтов - часть 3
- 97. Режим «Нормальная работа»
- 98. Погрузочный режим лифта Б
- 99. Диспетчерский контроль за работой лифтов
- 100. 4.1. Особенности новых систем управления лифтами
- 101. Основные технические характеристики
- 102. Программа работы лифта в режиме «Нормальнаяработа»
- 103. Лифты с НКУ типов УЛЖ-10 и УЛЖ-17 - часть 1
- 104. Структурная схема электрической часта
- 105. 4.5. Лифтовый блок управления релейный для НКУтипов УЛЖ-10 и УЛЖ-17 - часть 1
- 106. Реле
- 107. Принцип действия цепи тормозного электромагнитаYA1
- 108. Лифтовый блок управления логический
- 109. 4.7. Световые индикаторы лифта
- 110. Контрольные вопросы
- 111. Устройства защиты и контроля лифта (УЛЖ-10)
- 112. Режим «Нормальная работа»
- 113. 5.1.
- 114. Техническое диагностирование и обследованиелифтов
- 115. Виды ремонтов лифтов
- 116. Регистрация и ввод лифта в эксплуатацию
- 117. Порядок расследования аварий и несчастныхслучаев с лифтами
- 118. 6.1. Основные положения охраны труда при производстве работ на лифтах
- 119. Требования охраны труда при оперативномобслуживании и ремонте электроустановок напряжением до 1000 В на лифтах
- 120. 6.3. Порядок и условия производства работ вдействующих электроустановках на лифтах
- 121. Организация работ на лифтах, выполняемых впорядке текущей эксплуатации согласно перечню
- 122. Отключения электроустановок на лифтах
- 123. Вывешивание запрещающих плакатов на лифтах
- 124. Проверка отсутствия напряжения на лифтах
- 125. Требования к лифтовым переноснымэлектроинструментам, светильникам, ручным электрическим машинам иразделительным трансформаторам
- 126. Защитные средства при работе на лифтах
- 127. СПИСОК ЛИТЕРАТУРЫ (лифты)

от 910.00 руб./шт.

от 0.00 руб./шт.

от 0.00 руб./шт.

от 1500.00 руб./шт.

от 109.00 руб./шт.

от 167.00 руб./шт.

от 46.00 руб./шт.

от 109.00 руб./шт.

от 1426.00 руб./шт.

от 0.00 руб./шт.

от 334.00 руб./шт.

от 265.00 руб./шт.





